首页
机构设置
岗位职责
人员组成
思政教育
学生管理
学生资助
奖助学金
助学贷款
勤工助学
资助育人
心理健康
心理健康网
战疫心晴日记展播
5·25心理健康节活动
国防教育
学生就业
党风廉政
心理咨询
中心简介
心闻报道
心理咨询
心理科普
心理测试
中心制度
通知公告
当前位置:
首页
通知公告
正文
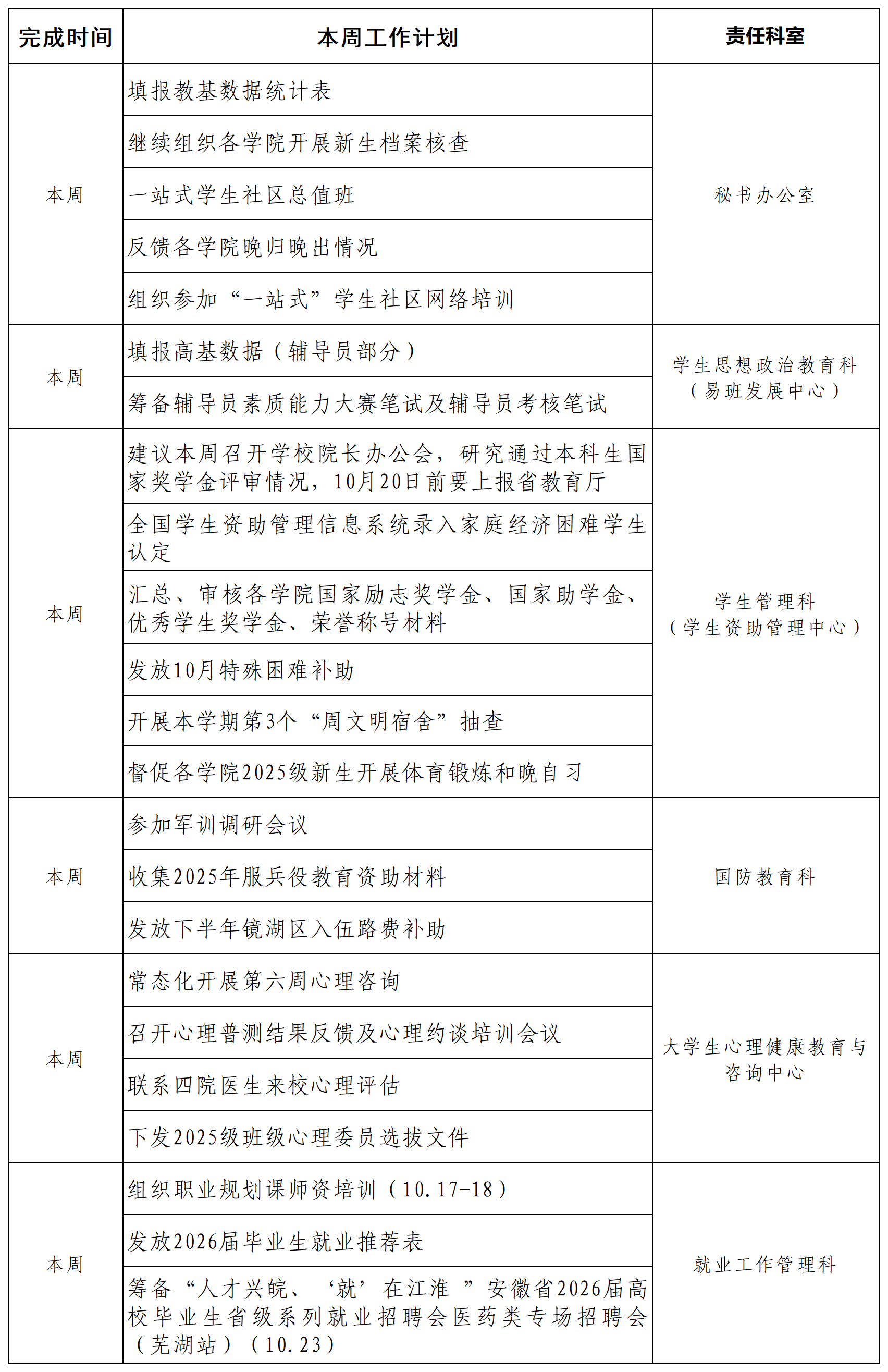
学生处周工作计划(第6周)
时间:2025-10-13
预审:袁颖
二审:高孝俊
终审:张建英
来源:学生工作部(学生处、人民武装部)
阅读次数: